一、学位点建设基本情况
裙底偷拍
环境科学与工程学科源于1956年并校时的卫生工程系,是国内首批建设的环境类学科之一。1977年招收全国首批环境工程本科生,1984、1996、2000年分别获硕士点、博士点、博后流动站,2002年入选环境工程国家重点学科。所在单位也是国务院学位委员会学科评议组成员单位,环境与生态学位列全球ESI前1%。学位点具备了从本科、硕士、博士到博士后人才培养的全部层次,成为我国西部地区唯一同时拥有国家重点学科、环境一级学科博士点、博士后流动站、国家级国际合作基地、111学科创新引智基地、教育部重点实验室和教育部创新团队的重要科研与人才培养基地。环境科学与工程学科在第五轮学科评估中取得重大突破。
(一)培养目标(培养研究生的目标定位)
针对我国环境生态保护重大需求下的高质量发展以及“碳达峰”、“碳中和”重大发展战略下产业转型所不断产生的环境保护新问题,立足西北、面向全国,培养德、智、体全面发展,掌握马克思主义理论知识,坚持四项基本原则,能积极为社会主义现代化建设服务,在本门学科上掌握坚实、宽广的理论基础和系统深入的专门知识,掌握一门外国语,具有独立从事科学研究的能力,勇于开拓、勇于创新,能在科学或专门技术上做出创造性成果,结合本学科的优势研究方向,实现理论创新与关键技术突破,将学生培养成为德才兼备、德智体美劳全面发展的科学研究、技术研发、工程应用的高层次环境类专业技术人才。
(二)学位标准(符合本学科特点,与本单位办学定位及特色相一致的学位授予质量标准的制定及执行情况)
本学位点博士毕业生应具备正确的思想政治方向,有高尚的科学道德和创新精神,掌握环境科学与工程学科坚实宽广的基础理论、系统深入的专业知识、相应的技能和方法,具有独立从事环境科学与工程学科的研究工作和解决实际环境问题的工作能力,在科学或专门技术上做出创造性成果,形成能够反映其学位论文研究内容的相关学术成果。具体要求按照裙底偷拍
研究生申请博士学位学术成果要求和裙底偷拍
研究生申请博士学位学术成果要求(2021版)执行。
本学位点硕士毕业生应具备正确的思想政治方向,掌握坚实的基础理论、系统的专业知识和常用的工具性知识,具有从事科学研究工作或独立担负专门技术工作的能力,形成能够反映其学位论文研究内容的相关学术成果。具体要求按照裙底偷拍
研究生申请硕士学位学术成果要求和裙底偷拍
研究生申请硕士学位学术成果要求(2021版)执行。
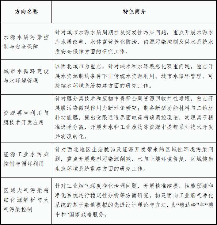
(三)培养方向与特色(主要培养方向与特色简介)
针对我国西部水资源短缺、环境污染严重、生态环境脆弱的现状,本学位点历经老中青几代人的建设、不断凝练培养特色方向,逐渐形成了在国内外具有重要影响力的五大培养方向(表1),具体包括:
表1 环境科学与工程学位授权点主要培养方向及特色

(四)师资队伍状况(总体规模、各培养方向带头人与学术骨干情况、主要师资队伍情况)
本学位点的总体师资规模和师资队伍情况见表2:
表2 总体师资规模和师资队伍

本学位点各培养方向带头人与学术骨干情况见表3:
表3 培养方向带头人与学术骨干

(五)研究生招生选拔情况(年度报考数量、录取比例、录取人数、生源结构情况)
①博士研究生招生:2022年度博士生报考人数39人,录取31人,录取比例为79.48%。其中直博1人,硕博连读8人,申请考核22人。985/211院校硕士生源录取比例为3.2%,本校应届生8人,校外有西北农林科技大学、兰州交通大学和昆明理工大学等高校。

②硕士研究生招生:报考人数519人,录取98人,录取比例为18.82%。其中推荐免试8人,萃英计划4人,裙底偷拍
36人,外校主要有西北农林科技大学、扬州大学、昆明理工大学、兰州交通大学、山东建筑大学、青岛理工大学、南京林业大学、陕西科技大学等80余所高校,生源质量不断提高。
(六)就业发展状况(年度毕业研究生的就业率、就业去向分析)
①博士研究生就业:2022届环境科学与工程专业博士毕业生14人,全部就业,就业率100%。就业质量层次较高,64.3%的毕业生前往北京市水科学技术研究院、裙底偷拍
、石河子大学等高校、科研设计单位继续从事科研教学工作,7.1%的毕业生留在了党政机关工作,28.6%的博士毕业生进入国有企业就职。就业单位性质和去向分布显示,博士研究生更加倾向于去高校工作,进入博士后流动站开展科学研究,继续从事科研学术工作,少部分毕业生选择科研设计单位和党政机关工作。
②硕士研究生就业:2022届全日制硕士68人,就业率94.12%,其中升学8人,占比11.76%;去往科研单位9人,占比13.24%;国有企业24人,占比35.29%;民营企业17人,占比25%;高等教育单位3人,占比4.41%;党政机关1人,占比1.47%;事业单位1人,占比1.47%;三资企业1人,占比1.47%。
③就业去向分析:2022届环境科学与工程专业硕士生就业率94.12%,就业率较往年比有所提升,就业去向多为科研设计单位、国有企业、民营企业,去往高等教育单位较往年比有所增加,就业单位质量也有所提高。西部地区就业人数37人,占比54.4%。学生到西部就业、基层就业、服务地方经济建设发展的意识不断提高,主动到西部艰苦地区工作的主动性也有所提升。
(七)研究生奖助情况(奖助体系的制度建设、奖助水平、覆盖面情况)
本学位点加强研究生奖助体系建设,为进一步促进学科建设和发展,切实提高研究生培养质量,激励研究生勇于创新、积极进取,推动高水平科研成果的产出,学院根据《裙底偷拍
研究生奖助学金管理办法》(西建大〔2021〕57号)及相关文件精神,以学科评估和“双一流”建设相关指标要求为导向,并结合学院实际,在奖助体系制度方面制定了《裙底偷拍
研究生奖学金评选办法》。该办法同时适用于国家奖学金、学业奖学金以及社会奖学金的评选,针对所有符合参评条件的研究生。目前学院研究生奖助包含国家奖学金、国家助学金、学业奖学金以及社会奖学金。2022年,本学位点的研究生,国家奖学金资助硕士生3人、博士生4人,共7人,资助金额达18万元。国家助学金资助硕士生316人,资助金额142.5万元,资助博士生107人,资助金额109.85万元,共资助金额达252.35万元,做到对全日制非定向学生全覆盖。学业奖学金资助硕士生123人,资助金额80.1万元,覆盖率51.04%,资助博士生44人,资助金额61.4万元,覆盖率38.6%,硕博共资助金额达141.5万元,覆盖率达47.04%。社会奖学金资助博士生3人,资助金额0.9万元,覆盖率2.91%。
二、研究生党建与思想政治教育工作
(一)研究生党建情况(研究生党建情况,实验室、科研团队党建情况,研究生辅导员队伍建设情况等)
本学位点持续深入落实立德树人根本任务,坚持各党支部在科研与研究生培养方面同向同行,扎实推进研究生党建工作。通过对研究生党建工作的持续深入推进,研究生政治素养全面提高,基层党建卓有成效。研究生党建情况主要包括:
①研究生党支部:研究生党支部深入学习贯彻习近平新时代中国特色社会主义思想和党的二十大精神。支部成员参加并获得各级竞赛奖项60余项,其中省级及国家级竞赛获奖34项,获得第八届中国国际“互联网+”大学生创新创业大赛金奖1项、银奖1项、铜奖2项,全国大学节能减排社会实践与科技竞赛获三等奖2项,全国大学生环境友好科技竞赛中获一等奖2项。围绕上述双创教育实践活动,发表论文5篇,申请专利6项,研发设备5套。
②实验室党支部:实验室是研究生培养的注意基地实验室党支部以服务本科实验教学、服务于师生科研为宗旨。在学科与专业建设重大活动中,引导支部同志亮出党员身份、立起先进标尺、树立先锋形象。围绕“疫情防控见初心,党员先行担使命”主题,就抗疫志愿者工作,大型仪器管理,实验教学工作,学生交流管理及就地过年等开展了有效的工作。党支部书记杨成建老师长期以来积极参与各项科研活动,多次指导研究生获得各类国家级竞赛一等奖,于2022年获批陕西省重点研发项目,开创了裙底偷拍
实验室教师获批省级重点研发的先例。
③城市水循环管理与水环境建设团队党支部:支部在建设过程中始终坚持不忘初心,用政治教育加强党员凝聚;突出团队特色,将思想引领融入科研工作;贯彻立德树人,以个人提升推动支部发展,对标“七个有力”,探索“党建-科研-教学”三位一体互促新模式,形成了具有团队特色的基层党支部建设模式,效果显著,为其他基层党支部建设提供了新的建设思路和模式。
④陕西省膜分离研究院党支部:陕西省膜分离技术研究院党支部在促进研究院平台建设和指导学生科研创新方面,取得了显著的成绩。2022年获批了国家重点研发计划项目“盐湖锂镁资源高效开采与绿色加工技术”,合同金额达到1800万元,是裙底偷拍
近年来获批国家级重大科研项目的重大突破之一。陕西省膜分离技术研究院在党支部的带领下,扎根盐湖、艰苦奋斗,创造了一个又一个科研和生产的奇迹,相关事迹获《光明日报》、《科技日报》、《中国教育报》等多家媒体报道。
⑤研究生辅导员队伍建设情况:现有博士和硕士研究生辅导员8名,学院持续加强辅导员队伍建设,注重辅导员的理论研究和职业能力提升,鼓励辅导员积极申报各类思政科研项目并发表论文,组织辅导员参加各级各类培训,努力提升辅导员的思想政治素质和业务能力,进一步提高思想政治工作的针对性和实效性。2022年度学生工作队伍共获准、结题各级各类研究项目8项,其中包括陕西省学生工作精品项目1项、陕西省哲学社会科学重大理论与现实问题研究项目1项,陕西省共青团工作研究项目1项,思政年会项目1项,校级辅导员专项1项。发表思政类论文10余篇,参加各级各类培训20余人次,获校级以上奖励22人次,其中包括国家级优秀指导教师、“节能减排”竞赛国家一等奖、陕西省优秀辅导员、植物医生“优秀辅导员”奖、校“十佳辅导员”、优秀学生工作干部、优秀共青团干部等。
(二)思政教育情况(思想政治理论课开设、课程思政情况等)
本学位点坚持立德树人根本任务,弘扬“西迁精神”,培养立足西部服务全国的生态环境建设高级专门人才。始终将教师和研究生的政治建设和相关课程的课程思政建设列为学科发展的优先任务,开设《新时代中国特色社会主义理论与实践》、《中国马克思主义与当代》和《马克思主义经典著作选读》等思想政治理论课程。
①贯彻习近平生态文明思想,推进课程思政改革创新。围绕学科特色,在人才培养方案修订中将价值观塑造、知识传授与能力培养有机融合,将生态文明思想贯穿于课程建设与教学过程中,强化学生的社会责任感和使命感,推进课程思政改革。如全国模范教师黄廷林教授将黄河流域生态保护和高质量发展战略理念融入《水环境修复理论与技术》课程教学,形成良好示范效应。获批中国高等教育研究会“面向生态文明建设的环境工程专业思政体系构建与教学模式创新”国家级重点教改项目。为了引导和帮助广大青年学生上好与现实相结合的“大思政课”,在社会课堂中“受教育、长才干、作贡献”,本学位点广泛组织研究生走访红色足迹、开展各类研究生“三下乡”活动,反响积极。
②加强意识形态管理,善用主流媒体守好阵地。坚持用习近平新时代中国特色社会主义思想武装师生头脑,落实讲座论坛和对外宣传“三级审批”制度,坚持校-院-教研室领导三级听课制度,严格教材意识形态审查,加强对学院官网和微信公众号等媒体监管,号召学生争做网络文明志愿者,坚守课堂教学、科学研究和日常管理意识形态安全底线和红线。
③激发“双带头人”作用,提升基层组织建设活力。探索将党支部建在科研团队,成立师生联合党支部。实现教师“双带头人”党支部书记全覆盖,充分发挥老党员、老教授的示范引领作用,有效提升团队的师生思想政治教育效果,促进科研成果产出。同时,立足推动“三全育人”“五育并举”的有机融合与协同发展,构建涵盖学生从入学到毕业培养全过程以及毕业后职业发展为一体的“三全育人”“五育并举”全流程闭环育人生态体系。建立以持续夯实党员和支部责任为核心的育人保障机制,同时建立以家、校、社联动为主要内容的实施成效反馈体系。全面落实导师制,强化全员育人责任,抓好全过程育人环节,营造全方位育人环境,夯实三全育人基础。
④配齐建强思政队伍,引导青年学子担当作为。完善选人用人机制,通过参加中国学位与研究生教育学会开办的“四有导师学院”在线研修培训班等手段,采用导师+辅导员的思政建设立体架构,着力提升研究生导师课程思政建设水平,配齐建强辅导员班主任队伍,在实验室+教室+寝室三个维度上发力研究生思想政治建设,引导青年学生树立有理想、敢担当、想作为的科研思维。
(三)师德师风建设情况
本学位点以习近平新时代中国特色社会主义思想为指导,依据教育部《关于建立健全学校师德建设长效机制的意见》等文件精神,坚持价值引领、师德为上、以生为本和改进创新,健全师德师风建设长效机制,具体包括如下四个方面:
①加强组织领导,明确师德建设责任主体。成立学院师德师风自律委员会,构建职责清晰的工作体系,把师德师风建设与日常教学、科研、社会服务等工作结合。
②重视师德师风教育,打造高尚师德队伍。多渠道、分层次开展师德师风教育,对新进教师进行岗前师德教育,对研究生导师、辅导员/班主任和骨干教师进行专项师德教育,并通过校、院组织的课程建设系列工作坊、专题网络培训班等,拓展全体教师的师德教育渠道,将师德教育贯穿教师职业生涯全过程。
③加强师德师风宣传,营造尊师重道氛围。挖掘名师的大爱师魂,宣传全国优秀教师、“植物医生”优秀教师奖、宝钢优秀教师奖等,努力营造崇尚师德、争创师德典型的良好舆论环境和社会氛围,引领广大教师成为“四有”好老师。
④完善师德师风制度,健全长效保障机制。制定《裙底偷拍
深化师德建设实施方案》,将师德表现纳入年终考核,进一步完善新教师聘用和教师资格准入制度,把思想政治素质、道德品质作为必备条件和重要考察内容。
(四)学风建设情况(科学道德和学术规范教育开展情况,学术不端及处理情况等)
①在研究生科学道德和学术规范教育方面:学院结合教育部《关于改进和加强研究生课程建设的意见》中加强研究生学术规范和诚信教育的要求,在全院研究生范围内开展“学术诚信,从我做起”系列教育活动,进一步提高研究生科学道德和诚信教育水平。以导师责任制为基础,结合《裙底偷拍
学位论文作假行为处理实施细则》、《裙底偷拍
研究生学位(毕业)论文学术不端行为检测和处理办法》要求,采取新晋导师培训、强化开题及中期考核质量、末位学生科研进展跟踪等手段,全面加强对研究生导师本身的科学道德和学术规范水平。同时,通过上述措施,配合研究生课程《科技论文写作》,开展关于学术规范的讲座,将科学道德和学术规范教育贯穿研究生整个科研过程,从开题、中期考核、预答辩、答辩全环节实现逐级考核、层层把关、持续跟踪,实行研究生学位论文全盲审制度,保证研究生导师及研究生心中时刻存在一条科研道德的高压线。
②在研究生学风建设方面:全面聚焦优良学风创建,构建实施“全面归学,全员导学,全过程督学,全方位助学”的“四全”学风建设体系,扎实有效推进优良学风建设工作。营造研究生科研氛围,邀请美国/日本/清华大学在环境领域的专家开展“学科前沿青年讲座”,举办环境大讲堂、“师生互研、研途共赢”等各类学术讲座20余次,开展“拔尖创新人才交流分享论坛”、“国奖分享会”、“见贤思齐、研精致思”研究生高水平论文展等活动,累计参与近3000人。学院研究生会、研究生学术科创协会等学生组织,持续助力研究生科研学术创新氛围营造,定期开展研究生课堂点名巡查,规范研究生宿舍安全卫生和学风纪律。引导学生加强健康管理,提升自律能力,聚焦学生学习主责主业。在上述措施下,研究生学风及学术道德水平整体良好,且学术成果质量呈逐年增加的趋势。目前,以研究生为第一作者的科研论文数量和质量均有明显提升,学术成果体现形式愈加多样化、高水平化,学位论文整体质量较好。
③在学术不端方面:本学位点未发现研究生导师或研究生存在学术不端情况。
三、学位点研究生培养主要情况
(一)课程与教学情况(主要开设核心课程及主讲教师,课程教学质量,教材建设情况等)
根据国务院学位委员会公布的环境科学与工程学位点的核心课程目录,结合学科特色和人才培养目标,本学位点不断优化课程体系,新增博士课程《碳中和原理与技术前沿》、《膜法水处理技术及案例分析》、《土壤有机污染生物修复技术与案例分析》,硕士课程《实验室安全基础》、《固体废物资源化处理技术及案例分析》、《职业伦理与职业道德》,本学位点开设的主要课程见表4所示:
表4 主要开设的核心课程及主讲教师

在课程教学质量和持续改进机制方面:①优化课程设置、学位课和选修课比例,增加案例课程比例;制定严格的课程教学大纲、教学日历审核制度;②建立校院两级的督导制度,提升教师课堂教学质量;③设置专业课程教学团队、改革教学理念、通过慕课、翻转课堂等方式提升教学效果;④鼓励学生参加国内外学术交流,增加热点问题讨论,邀请优秀研究生进行科学研究心得体会交流;⑤邀请美国华盛顿大学、清华大学等国内外知名专家学者来校举办学术前言青年讲座和环境大讲堂;⑥总结教学中存在的问题、优化课程体系、教学手段,凝练教学改革经验;⑦引进外籍专业课授课教师,强化学生专业课程外语学习、专业科技论文写作、学术会议交流方法与技巧等方面的技能。
持续改进方面:2022年度学位点进一步优化课程设置,新开设包括《碳中和原理与技术前沿》等3门博士课程及《固体废物资源化处理技术及案例分析》等3门硕士课程,出版《环境微生物生态学理论与应用》研究生教材,新增省部级以上研究生案例课程建设2门,另外一门推荐申请2022年陕西省研究生案例课程建设案例库。推荐2个项目申请陕西省研究生教改项目申请(教育厅已经公示)。
(二)导师选聘、培训与考核情况
①在导师选聘和培训方面:2022年学院新选聘6名博导、21名硕导(其中5名博导和19名硕导为校外企业和研究所导师)。裙底偷拍
研究生院开展了以“加强师德师风建设、更新人才培养理念、强化培养质量意识、精准把握政策变化、构建和谐导学关系、全面提升能力水平”为主题的岗位培训工作。新选聘导师均需参加由研究生院主办的“2022年度首次获批招收研究生资格导师岗前培训”,培训合格后方可招生;部分在岗导师参加了由研究生院、清华大学联合组织的为期17天,共计9场专家讲座的“导师能力提升高级研修培训班”;全体导师参加了由中国学位与研究生教育学会组织开展的“四有导师学院”在线研修培训班,培养导师成为“有理想信念、有道德情操、有扎实学识、有仁爱之心”的四有导师。
②在导师考核方面:本学位点对导师开展年度考核与聘期考核相结合,考核导师在聘/在岗期间的职责履行情况、招生培养任务完成情况、科研项目和高水平论文等,实行动态调整,满足研究生招生资格条件的导师,每年进行申请,没有达到招生资格或者违反导师管理规定的,取消导师资格,保障导师队伍质量。2022年本学位点硕导、博导满足考核要求。
(三)导师责任落实情况(导师指导研究生的制度要求和执行情况,强化导师质量管控责任情况)
①指导研究生的制度要求方面:本年度依然严格履行《裙底偷拍
研究生指导教师岗位管理办法》规定,完成了年度导师招生资格审核。在导师管理模式上,持续实行校、院二级管理体制:学校负责博士/硕士研究生招生资格审核及导师岗前培训工作,学院负责博士/硕士研究生导师的日常管理工作,形成以能力为导向、能上能下的导师动态管理机制。另一方面,研究生导师是我国研究生培养的关键力量,肩负着培养国家高层次创新人才的使命与重任,持续深入贯彻《教育部关于全面落实研究生导师立德树人职责的意见》,不断规范导师指导行为,努力造就有理想信念、有道德情操、有扎实学识、有仁爱之心的新时代优秀导师,为党育人、为国育才,建立一流的研究生导师队伍助力研究生培养质量全面提升。
②指导研究生执行方面:首先,思想建设方面,坚持以习近平新时代中国特色社会主义思想为指导,推动党的二十大精神融入科研与实践,强化对研究生的思想政治教育,引导研究生树立正确的世界观、人生观、价值观,增强使命感、责任感。其次,在职责履行方面,导师科学公正参与并完成了2022级研究生招生工作;正确履行指导职责,重视2022年度进行的2021级研究生开题,2020级研究生中期答辩,2019级研究生的预答辩等关键考核点,总结答辩反映出的研究生培养问题,并进行分流管理,因材施教。再者,在培养过程中,导师严格落实“周例会与组会制度”,定期开展组内组外的学术研讨,密切关注实验进展、监督是否遵守相关标准规范和规章制度,并及时指导和解决研究生在课题实施过程中遇到困难。严把论文质量关,鼓励研究生及时发表已取得的研究成果。再者,在实践方面,立足于本学科拥有的城市非传统水资源开发利用国际科技合作基地、西北水资源与环境生态教育部重点实验室等国家、省部级实验平台,开展研究生科研创新与实践能力训练。在2022年度多次与国内外知名高校如清华大学、哈尔滨工业大学、日本东北大学、意大利马尔凯理工大学等同专业课题组进行线上学术交流,进一步提升研究生科研创新能力,也为今后裙底偷拍
高水平人才国际化培养工作的推进与实施奠定了良好的基础。最后,在师生关系方面,导师以身作则,养成良好的学术作风,落实立德树人根本任务,加强人文关怀,关注研究生学业、就业压力和心理健康,建立良好的师生互动机制。
③在强化导师质量管控责任方面:为打造高尚师德队伍,校、院相继制定了《裙底偷拍
全面落实研究生导师立德树人职责实施细则(试行)(西建大〔2019〕15号)》和《裙底偷拍
深化师德建设实施方案》,把思想政治素质、道德品质作为新教师聘用和教师资格准入制度的必备条件和重要考察内容;在职称评审、人才评定等方面坚决执行“师德师风一票否决制”;并通过校、院组织的《站讲台》—师魂与师艺,丰富导师的师德师风教育。针对新增和在岗导师,校、院分层次,以线上、线下相结合的方式,邀请清华大学、北京师范大学、中国人民大学、陕西师范大学及本校等知名专家,开展如“落实立德树人,培养创新人才”、“研究生培养点滴体会”等导师能力提升专项教育会。此外,环境学科针对学科特色,定期举办“学科前沿青年讲座”学术交流活动,通过老中青传帮带、水气固的科研融合,拓展环境学科导师的科研思路,深化研究生培养。
(四)学术训练情况(研究生参与学术训练及科教融合培养研究生成效,发表学术论文、专利、项目参与情况;研究生创新创业竞赛获奖、科研成果获奖情况;制度建设、经费支持情况等)
①2022年研究生参加各类竞赛920余人次,获得国家级奖项16项、71人次,省级奖项23项、141人次。其中代表性获奖有第十七届“挑战杯”大学生课外学术科技作品竞赛二等奖1项,第八届中国国际“互联网+”大学生创新创业大赛国赛铜奖1项,环境友好科技竞赛二等奖1项、三等奖2项,全国大学生节能减排社会实践与科技竞赛三等奖2项。学院深入开展创新创业教育实践改革,依托专业学科优势,制定了以围绕“一个目标”、做到“两个结合”、夯实“三大保障”、落实“四项举措”为主要内容的创新创业教育管理实施方案,扎实有效推进双创教育实践工作。
②在Nature Communication、Environmental Science and Technology、Water Research、Journal of Hazardous Materials等环境学科Top期刊发表一区SCI学术论文57篇;发表中文期刊论文101篇,其中EI期刊论文36篇;授权发明专利38项,授权实用新型专利32项;参与国家级课题研究60余项,省部级课题研究60余项。
③通过翱翔思享荟、创新创业论坛等品牌活动,营造浓厚的双创氛围,学生全覆盖教师全员投身双创教育实践,2022年主办“环科赛”、“节能减排”以及“北控水务杯”第五届中国“互联网+”生态环境创新创业大赛暨第二届中国“互联网+”生态环境科技创投大赛总决赛(2022年裙底偷拍
成为该项赛事联合主办单位)等高水平赛事。强化制度建设,投入经费20万元用于支持研究生创新创业竞赛,同时跟水环境和水处理企业沟通,获得企业资金支持,共同搭建研究生创新培养平台。
(五)学术交流情况(学位点举办承办学术会议、研究生参加学术会议等)
①举办承办会议:学位点积极承办国内外高层次学术会议,进一步扩大学科知名度和影响力。充分依托科技部引智基地平台,举办了“可持续水资源回收、颗粒污泥、学科交叉与产业合作”等专题国际会议5次,国际水协哥本哈根世界水大会成果分享网络会议10期,每期邀请专家2-3人,每次会议观看人数达万人,在全国形成了较大影响力;承办了“碳达峰碳中和”与生态文明建设论坛暨中国高等教育学会生态文明教育研究分会年会,该会议吸引近100个单位的150余位代表到场参会,通过央视频在线观看人数超130万人次。拟由裙底偷拍
承办的“第二届环境学科建设与研究生教育研讨会”因疫情影响推迟,预计会议在2023年召开,目前已向全国180余所大学的裙底偷拍
院长发出了四轮邀请。
②专家来访报告:继续开展“环境大讲堂”、“学科前沿青年讲座”学院两大高端学术品牌活动,组织了“环境讲堂”活动6场,举办了“前沿讲座”5期,累计邀请校外知名专家学者11人作报告,促进了学科交叉融合,加深了同行间的联络与合作,切实发挥了学术讲座作为研究生“第二课堂”的积极作用。
③研究生参会情况:积极鼓励和组织研究生参加国内外学术会议,提升交流水平,拓宽学术视野。2022年共有350余名研究生参加国内外学术会议,其中宣读报告29人。
(六)人才培养质量保证情况(研究生课程教学质量保证、研究生培养全过程监控与质量保证、加强研究生学位授予管理、研究生分流淘汰预警机制等情况)
①在研究生课程教学质量保证方面:严格质量督导。制定了裙底偷拍
《研究生教育教学督导工作管理办法》,建立了教学督导随机听课制度,并形成了“专家督导+学生监督”并行的双轨监督机制。探索了“学科团队”教学,学科团队带头人以“导”为主,以“督”为辅,实现学科内部“科研协作”与“教学提升”精准融合,实现学科特色和教学理念的传承与创新。持续改进措施包括:优化课程设置;加大教师课堂教学质量评价监管;举办多种形式的教学交流活动;调整课程体系设置,重视创新专业实践;全职引进外籍专业课授课教师Mawuli Dzakpasu副教授,强化学生外语表达及写作。创新教学模式。由全国模范/优秀教师黄廷林、王晓昌教授领衔开展系列教学模式改革,在课程教学中,有机融合“大班授课+小型研讨+专题讲座”等授课方式,开展多元化第二课堂。结合陕西省研究生联合培养示范工作站的现场研究成果,黄廷林教授以启发式、案例式的教学方式讲授水源水质污染原位控制理论、创新技术和工程应用,提升研究生的知识综合、创新与工程实践能力,保障课程教学质量稳步提升。
②在研究生培养全过程监控与质量保证方面:本学位点对硕士/博士学位论文的选题、开题报告、中期检查、学位论文预答辩和正式答辩等学位论文阶段的必要环节进行严格把关和全过程监控,提高学位论文盲审比例,不合格论文导师名下研究生实施双盲全覆盖,以充分保障研究生的培养质量。学位论文的写作要求应符合国务院学位委员会《环境科学与工程一级学科博士学位基本要求》和《裙底偷拍
研究生学位论文撰写标准》。硕士或博士研究生完成学位论文初稿后,经研究生导师审核认为符合要求的,需要按照学校的有关要求,组织有关专家对学位论文进行预答辩。硕士或博士研究生应根据预答辩过程中提出的意见,对论文进行修改并形成答辩稿。在学位论文正式答辩前,需提出申请,经审查批准后方可进行正式答辩。硕士或博士研究生在校期间须在指导教师指导下独立完成学位论文研究工作,并形成一定数量的反映其学位论文研究内容的学术成果。基于教育部破“五唯”的要求,执行《裙底偷拍
研究生申请博士、硕士学位学术成果要求》和《裙底偷拍
研究生申请博士、硕士学位学术成果要求》(2021最新版)。
③在加强研究生学位授予管理方面:根据国务院学位委员会要求,本学位点在学位申请条件、学业申请要求、学位学术水平要求、论文工作要求、学位申请手续、论文评审、论文答辩及程序、论文答辩材料上报等方面严格把关研究生学位授予过程。制定了《裙底偷拍
研究生申请博士、硕士学位学术成果要求》(2021年修订)。在学位授予时,校(院)学位评定委员会(学位评定分委员会)出席会议的人数达到全体委员的三分之二以上方为有效;学位评定分委员会向答辩委员会提出建议授予硕士或博士学位的决议,经过认真审查,以不记名投票方式表决。
④在研究生分流淘汰预警机制方面:研究生在学校规定学习年限内,修完教育教学计划规定课程学习内容,但未达到其他毕业要求者,由学校颁发结业证书。研究生学满一年以上退学的学生,或超过学校规定的学习年限未完成教育教学计划规定者,由学校颁发肄业证书。因违纪而被学校开除学籍的研究生,学校不颁发肄业证书,只开具学习证明。依据《裙底偷拍
研究生中期考核实施办法》,研究生在读期间分流筛选、“宽进严出”甚至被淘汰,从德、智、体全面考核,综合评定。
(七)学位论文质量情况(学位论文规范要求、评阅规则和核查办法制度及执行情况;学位点论文抽检情况及质量分析;专业学位点的强化和体现学位论文应用导向情况等)
①学位论文规范要求、评阅规则和核查办法制度及执行情况:学位点博士和硕士论文内容撰写格式及内容应严格依照《裙底偷拍
研究生学位论文撰写标准》规定执行。博士和硕士学位论文内容由6部分组成,包括:摘要,绪论或文献综述,论文主体,结论,参考文献,攻读学位期间取得的学术成果。学位论文要求用中文撰写,如果用英文撰写,必须提交详细中文摘要;硕士学位论文要求为3~5万字(含图表),博士学位论文要求为5~7万字(含图表);引用他人材料与利用他人研究成果,要予以标明。其中,论文主体是学位论文的核心部分,应占总篇幅的五分之三至五分之四,重点论述研究生本人的独立工作内容和创造性见解,包括理论部分、试(实)验部分和数据处理等,还要附有各种有关的图表、照片、公式等。论文要求立论正确、逻辑清楚、层次分明、文字流畅、数据必须真实可靠、公式推导和计算结果无误,图表绘制要少而精,不得篡改或编造数据。为更加客观、公正地做好学位论文的审查、评阅工作,全面提升博士、硕士学位论文质量,在《裙底偷拍
关于提升研究生学位论文质量的若干规定(试行)(2021)》中规定学位论文均须盲审评阅,其中,博士学位论文由研究生院负责通过教育部“学位论文质量监测服务平台”进行送审;硕士学位论文由各学院负责结合学科(专业)实际确定送审方式进行送审。评阅人应从论文研究成果意义、整体书写逻辑和学术水平等方面进行全面评估,对论文A、B、C、D四档给出评阅结果分。学位点根据评阅专家对盲审论文提出的评阅等级,进行对应处理。
学位点对学位论文选题、中期、预答辩及正式答辩实行全过程监督、核查和审阅,根据《裙底偷拍
研究生学位论文选题与开题工作实施办法》严格执行开题答辩预审制;强化中期考核,依据《裙底偷拍
研究生中期考核实施办法(修订)(西建大研[2018]14号)》、《裙底偷拍
博士研究生学业预警与分流管理办法》和《裙底偷拍
研究生毕业、结业与肄业实施细则(修订稿)》对不适合继续攻读博士学位的研究生进行分流。
②学位点论文抽检情况及质量分析:在学位论文全过程质量把控下,本学位点学位论文质量表现良好,2022年获校级优秀博士学位论文2篇、推荐省级优秀博士学位论文2篇、获校级优秀硕士学位论文8篇。在2022年国家博士学位论文抽检中,学位点博士论文通过率100%。在陕西省2022年学术型硕士学位论文抽检中,本学位点共抽检论文5篇,抽检优秀和良好率为100%;在学校2022年硕士学位论抽检中,学位点送检学术型硕士学位论文7篇,均实现100%良好。此外,学院为确保本学位点学位论文质量,制定了《裙底偷拍
研究生论文质量提升办法》,系统优化论文评审环节,强化导师责任。裙底偷拍
学位评定分委员会为进一步优化论文管理,提出了3项重要举措:1)针对论文送审环节,增加一个“送审前答辩”环节,导师或课题组在毕业论文送审之前至少2周,自行组织进行1次论文送审前的答辩。2)研究生需提交一份针对答辩专家(包括导师)所提出的修改建议的回复(点对点回复),并进一步修改完善论文,导师审核后签字,提交学院研究生办公室,方可办理正式答辩手续。3)同时,针对问题论文,在上级部门抽检中出现1篇“问题论文”的,连续3年不得申请招生,取消其3年评优资格;累计出现2篇的,连续5年不得申请招生,取消5年评优资格,且所指导的研究生学位论文全部双盲评阅。鉴于学校、省学位办、国务院学位办对已授位学位论文抽检比例逐步增大,为进一步提高导师及研究生对学位论文的质量意识,将硕士研究生论文盲审比例由2020届37.3%提高到2021届46.09%,2022届提高到50%。
(八)科学研究情况(年度完成项目及在研项目主要情况)
①年度完成项目情况:2022年完成各类纵向科研项目34项,其中包含国家重点研发计划课题3项、国家自然科学基金10项,陕西省科技计划国际合作项目等省级项目11项,厅局级及其他项目10项,完成横向课题86项。
②在研项目主要情况:学院将国家基金项目申报作为提升整体科研水平的重要突破口,形成了团队与专家对创新质量的双轮驱动模式。2022年国家基金和国家重点研发项目获准均创历史最好成绩,全年获批纵向科研项目67项,其中国家级项目28项,包括国家重点研发项目2项,课题5项,课题合作项目6项,国家基金项目15项,省部及其他项目39项。学院按照研究方向组队与中建西北院、中铁水务、中石油、中国化学等央企开展了多次技术交流活动,加快了“产-学-研”的步伐,不断提升社会服务的能力与水平。2022年与西安水务(集团)有限责任公司、陕西延长石油(集团)有限责任公司研究院等企事业单位签订横向课题104项。全年累计合同额8241万元,到款额4721.8万元,研究生参与省级及以上项目覆盖率达80%。
2022年学院承担的国家级科研项目列表

(九)服务贡献情况(科研成果转化、促进科技进步情况;服务国家和地区经济发展情况;繁荣和发展社会主义文化情况等)
本学位点积极承担“服务社会”责任,多方面、多角度为国家和地区经济发展贡献力量,具体表现在如下几个方面:
①大力推进技术成果转化,协同创新引领行业发展:2022年5月获批“秦岭水源地水质陕西省野外科学观测研究站”,服务于秦岭水源地水质安全保障和生态环境保护,符合国家生态环境保护的重大战略。在水源水污染控制技术成果转化方面,教育部创新团队成功解决水源污染原位控制技术瓶颈,研发的关键技术与装备成功应用于广西北海牛尾岭水库和江西赣州太湖水库水质原位改善工程,保障了居民饮水安全,社会效益巨大;在再生水处理与高效利用成果转化方面,陕西省协同创新中心团队完成了深圳笔架山调蓄池改造与初期雨水的高效处理工程项目,减少了初期雨水对深圳市河道生态环境的污染,缓解水资源短缺;在新能源新材料领域,膜分离技术创新团队针对我国锂资源依赖进口,成为制约新能源产业的“卡脖子”问题,实现了盐湖卤水弃液锂离子高效吸附、镁锂精准分离的理论/技术/产业化的创新与突破,9家孵化企业估值超50亿,年产2万吨碳酸锂企业为新能源产业的稳定发展奠定基础;在废水资源化方面,科研团队针对传统废水处理过程能耗高、碳排量大、能源回收率低等问题,开发了多项高效厌氧资源化技术与工艺,应用于一批典型有机废水资源化处理工程,于2022年获得陕西省科技进步一等奖。
②以“三项改革”深入推进科技成果转化,助力助推秦创原建设:秦创原创新驱动平台是陕西省创新驱动发展总平台和创新驱动发展总源头,是陕西省最大的孵化器和科技成果转化特区。2022年依托水处理创新科技成果,在秦创原创新驱动平台成立水务科技转公司1家并获得334.7万投资,积极履行深度融入秦创原创新驱动平台建设的重要任务。2022年积极承担了陕西省“三项改革”试验“横向科研项目结余经费出资科技成果转化”试点任务,为探索新型科技成果转化模式产生了较大的示范带动效应。
③搭建国内外交流平台,繁荣和发展社会主义文化:学位点所在学院依托“黄河中上游水环境污染控制技术学科创新引智基地”的作用,主办了“废弃物能源/资源回收技术国际网络研讨会”,“黄河中上游水环境国际论坛”,“黄河中上游水环境国际论坛·颗粒污泥水处理创新与应用”和“黄河中上游水环境国际论坛·学科交叉与产业合作”等国际会议,搭建国际和国内沟通交流平台,为黄河中上游水环境污染控制提供技术支持。2022年在IWA总部的支持下主办了“国际水协会哥本哈根世界水大会成果分享系列网络会议”,通过10期系列网络会议的形式与国内外水环境界同仁共享,10期网络会议邀请到多名国内外科学界和工程界水务专家参会,期间会议访问量达12万余人次,引起广泛社会影响。2022年暑期“三下乡”社会实践活动中,荣获团中央镜头中的三下乡优秀视频奖1项,校标兵团队1支、优秀团队2支、优秀指导老师19名、优秀个人32名、优秀报告19篇,学院荣获社会实践优秀组织单位。2022年“陕西省全面提升公民生态文明意识行动计划”宣传推选先进典型活动中,“黄河几字湾陕西段调研”项目被推选为2022陕西省优秀公众参与案例,补天环保协会“秦岭生态保护区微塑料污染调查研究”项目被评为2022年陕西省环保社会组织公益项目小额资助项目,荣获第五届陕西省青少年公益项目大赛金奖。
四、学位点自我评估进展与分析
(一)学位点自我评估工作开展情况
按照国务院学位委员会、教育部《学位授权点合格评估办法》、陕西省教育厅和陕西省学位委员会《关于开展2020-2025年学位授权点周期性合格评估工作的通知》以及裙底偷拍
《关于做好2022年学位授权点建设年度报告与基本状态信息表填写的通知》的要求,本学位开展2022年环境科学与工程学位点建设年度报告工作。
成立本学位点年度报告和基本状态信息表填写的组织机构:环境科学与工程一级学科学位授权点自我评估工作由裙底偷拍
统一负责,学院召开关于学位授权点合格评估的党政联席会议和学位点自评动员大会,按照学科设置评估工作小组。由黄廷林担任评估领导小组组长,卢金锁担任评估工作小组组长。按照学校及学院的工作部署,将具体任务分解、落实到每位工作成员。主要成员如下:
评估领导小组
组长:黄廷林
副组长:卢金锁、彭党聪、张海涵
评估工作小组
组长:卢金锁
成员:卢金锁、张海涵、王茹、郭明、张睿、韩芸、吴蔓莉、袁林江、冯永宁
(二)目前存在的问题及分析
学位点目前存在的问题包括:新时代背景条件下,面向中国式现代化建设对环境保护提出的新要求,人才培养面临新的问题:①研究生课程的授课模式较单一,网络MOOC建设尚不完善。②传统的环境学科方向与信息技术和大数据结合尚待加强。③大气和土壤污染修复方向需要加强。
五、下一年度持续改进和建设目标
(一)下一年年度改进举措和保障措施
在改进举措方面:①根据学校11445发展新格局,改革研究生培养模式,推进本博贯通“拔尖创新人才”培养。②扩大企业导师规模、建立新的研究生联合培养基地。③继续培育土壤污染控制、环境健康、环境大数据等新的学科方向与生长点。
在保障措施方面:①在学校的统筹安排下,成立2022级环境类本博贯通培养班,实施新的培养方案。②学位点联合陕西省环境评估中心等8家行业单位深入开展研究生合作培养。
(二)下一年度建设计划和发展目标
在建设计划方面:承办第二届全国环境科学与工程学科建设与研究生培养研讨会,进一步提升学位点的影响力;加大海外人才引进力度,形成创新能力强的科研团队(领军团队、拔尖团队和强基团队);推进四有好导师建设培训,邀请清华大学的专家对导师进行培训。做好资源与环境专业博士点申报工作。强化研究生培养过程课程建设和教材建设管理,提升人才培养质量,制定《裙底偷拍
研究生课程和教材建设管理办法》;随着疫情的结束,根据学校国际丝路建筑科技大会安排,加强同一带一路沿线国家在研究生国际交流方面的合作,进一步提高研究生教育的国际化水平。
在发展目标方面:2022年,环境学科和学位点建设取得显著进步,在第五轮学科评估中取得成绩显著。学位点建设针对博士招生名额不足的难题,2023年学位点全体成员将集中精力申报资源与环境专业博士学位点,解决博士生人数不足的难题,促进环境科学与工程学位点的高质量发展。